The Museum Hotel of Antioch is located along with one of the city’s main thoroughfares, between the historical center and the new archaeological museum, renowned for its significant collection of Roman era mosaics. Nearby lies the cave church of Saint Peter, considered to be one of the most ancient in the world.
The fusion of two distinct programs characterizes the project. It combines the hotel function, for which it had first been conceived, with the museum one, incorporated during the implementation with the discovery of significant archaeological remains. The valuable ancient artifacts that emerged during the excavations – including mosaics, statues, and the ruins of Roman-era thermal baths and villas – forcefully halted the development.
View gallery
When the previous project got canceled, EAA was commissioned to design a building that could combine the public function of the archaeological park with the private use of the hotel. This dichotomy constitutes the core of the project, but also its greates limit. In the designers’ words, the building program “enabled the togetherness of different social classes feeding each other reinforced the idea of a smooth coexistence of public and private.”
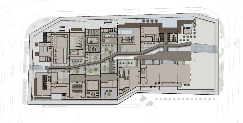
The unearthed relics defined the building’s overall structure, characterized by multiple levels supported by an irregular structural grid, resting on pillars positioned according to the archaeological underlayer. This way, at street level, a public visit pathway opens up. A series of suspended ramps and bridges allow visitors to glimpse at the remains below and access the archaeological museum.
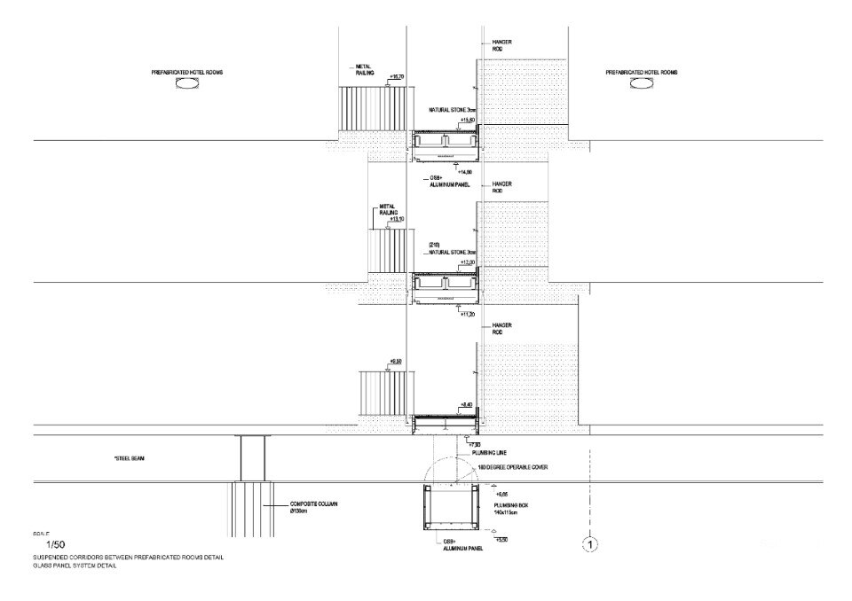
The visual connections between the archaeological level and the various layers of the complex are one of the project’s defining features. The findings are visible from the hotel rooms, prefabricated structures placed onto the grid at about 15m, as well as from the underlying lobby.
The entire complex is crowned by a great inhabitable canopy, an urban landmark hosting the hotel functions usually located at ground level – such as the restaurant, swimming pool, gym, and ballroom. The architectural idiom employed offers a reinterpretation of the local historical architecture. The openings embedded in the canopy, fitted with olive trees, refer to the traditional courtyards in Antioch’s old town.
View gallery
The Museum Hotel has been presented as a model to reconcile urban development and protect the cultural heritage. Yet despite the interesting attempt at solving the programmatic tensions through a hybrid architectural typology, in contrast between the ancient mosaic floors and the massive high-tech structure hovering over them, the site-specific intervention advertised by the developer is hard to be found.
Beyond the various nods to the local setting, the intervention comes across as out of context and out of scale, as its stands out when observing the city view from Saint Peter’s church. The Museum Hotel instead appears like the transposition – on a grand scale and with a much more consistent budget – of another “vernacular” building practice common around Antioch: in the city’s surroundings, densely populated and scattered with ancient relics, it is not unusual that residents and the heritage authority find and agreement to build upon areas of archaeological interest, with unconvincing architectural solutions. More than a synthesis between public and private, the building exemplifies the commodification of the cultural heritage at the hands of a private firm.
